93. Matplotlib 二维图像绘制方法#
93.1. 介绍#
Matplotlib 是支持 Python 语言的开源绘图库,因为其支持丰富的绘图类型、简单的绘图方式以及完善的接口文档,深受 Python 工程师、科研学者、数据工程师等各类人士的喜欢。本次实验中,我们将学会使用 Matplotlib 绘图的方法和技巧。
93.2. 知识点#
二维图形绘制
子图及组合图形
兼容 MATLAB 风格 API
在使用机器学习方法解决问题的过程中,一定会遇到需要针对数据进行绘图的场景。Matplotlib 是支持 Python 语言的开源绘图库,因为其支持丰富的绘图类型、简单的绘图方式以及完善的接口文档,深受 Python 工程师、科研学者、数据工程师等各类人士的喜欢。Matplotlib 拥有着十分活跃的社区以及稳定的版本迭代,当我们在学习机器学习的课程时,掌握 Matplotlib 的使用无疑是最重要的准备工作之一。
在使用 Notebook 环境绘图时,需要先运行 Jupyter Notebook
的魔术命令
%matplotlib
inline。这条命令的作用是将 Matplotlib
绘制的图形嵌入在当前页面中。而在桌面环境中绘图时,不需要添加此命令,而是在全部绘图代码之后追加
plt.show()。
%matplotlib inline
93.3. 简单图形绘制#
使用 Matplotlib 提供的面向对象 API,需要导入
pyplot
模块,并约定简称为
plt。
from matplotlib import pyplot as plt
我们都说了,Matplotlib 是一个非常简单而又完善的开源绘图库。那么它到底有多简单呢?下面,我们通过 1 行代码绘制一张简单的折线图。
可以看到,一张和山峰样式相似的折线图就绘制出来了。
前面,我们从 Matplotlib 中导入了
pyplot
绘图模块,并将其简称为
plt。pyplot
模块是 Matplotlib 最核心的模块,几乎所有样式的 2D
图形都是经过该模块绘制出来的。这里简称其为
plt
是约定俗成的,希望你也这样书写代码,以便拥有更好的可读性。
plt.plot()
是
pyplot
模块下面的直线绘制(折线图)方法类。示例中包含了一个
[1, 2,
3, 2,
1, 2,
3, 4,
5, 6,
5, 4,
3, 2,
1]
列表,Matplotlib 会默认将该列表作为
\(y\)
值,而
\(x\)
值会从
\(0\)
开始依次递增。
当然,如果你需要自定义横坐标值,只需要传入两个列表即可。如下方代码,我们自定义横坐标刻度从 2 开始。
plt.plot([2, 3, 4, 5, 6, 7, 8, 9, 10, 11, 12, 13, 14, 15, 16],
[1, 2, 3, 2, 1, 2, 3, 4, 5, 6, 5, 4, 3, 2, 1])
上面演示了如何绘制一个简单的折线图。那么,除了折线图,我们平常还要绘制柱状图、散点图、饼状图等等。这些图应该怎样绘制呢?
pyplot
模块中
pyplot.plot
方法是用来绘制折线图的。你应该会很容易联想到,更改后面的方法类名就可以更改图形的样式。的确,在
Matplotlib 中,大部分图形样式的绘制方法都存在于
pyplot
模块中。例如:
方法 |
含义 |
|---|---|
|
|
绘制电子波谱图 |
|
|
绘制柱状图 |
|
|
绘制直方图 |
|
|
绘制水平直方图 |
|
|
绘制等高线图 |
|
|
绘制误差线 |
|
|
绘制六边形图案 |
|
|
绘制柱形图 |
|
|
绘制水平柱状图 |
|
|
绘制饼状图 |
|
|
绘制量场图 |
|
|
散点图 |
|
|
绘制光谱图 |
下面,我们参考折线图的绘制方法,尝试绘制几个简单的图形。
matplotlib.pyplot.plot(*args,
**kwargs)
方法严格来讲可以绘制线形图或者样本标记。其中,*args
允许输入单个
\(y\) 值或
\(x, y\)
值。
例如,我们这里绘制一张自定义 \(x, y\) 的正弦曲线图。
import numpy as np # 载入数值计算模块
# 在 -2PI 和 2PI 之间等间距生成 1000 个值,也就是 X 坐标
X = np.linspace(-2*np.pi, 2*np.pi, 1000)
# 计算 y 坐标
y = np.sin(X)
# 向方法中 `*args` 输入 X,y 坐标
plt.plot(X, y)
正弦曲线就绘制出来了。但值得注意的是,pyplot.plot
在这里绘制的正弦曲线,实际上不是严格意义上的曲线图,而在两点之间依旧是直线。这里看起来像曲线是因为样本点相互挨得很近。
柱形图
matplotlib.pyplot.bar(*args,
**kwargs)
大家应该都非常了解了。这里,我们直接用上面的代码,仅把
plt.plot(X,
y)
改成
plt.bar(X,
y)
试一下。
散点图
matplotlib.pyplot.scatter(*args,
**kwargs)
就是呈现在二维平面的一些点,这种图像的需求也是非常常见的。比如,我们通过
GPS
采集的数据点,它会包含经度以及纬度两个值,这样的情况就可以绘制成散点图。
# X,y 的坐标均有 numpy 在 0 到 1 中随机生成 1000 个值
X = np.random.ranf(1000)
y = np.random.ranf(1000)
# 向方法中 `*args` 输入 X,y 坐标
plt.scatter(X, y)
饼状图
matplotlib.pyplot.pie(*args,
**kwargs)
在有限列表以百分比呈现时特别有用,你可以很清晰地看出来各类别之间的大小关系,以及各类别占总体的比例。
plt.pie([1, 2, 3, 4, 5])
([<matplotlib.patches.Wedge at 0x11c247350>,
<matplotlib.patches.Wedge at 0x109ba42d0>,
<matplotlib.patches.Wedge at 0x11c26a250>,
<matplotlib.patches.Wedge at 0x11c26b5d0>,
<matplotlib.patches.Wedge at 0x11c270b10>],
[Text(1.075962358309037, 0.22870287165240302, ''),
Text(0.7360436312779136, 0.817459340184711, ''),
Text(-0.33991877217145816, 1.046162142464278, ''),
Text(-1.0759623315431446, -0.2287029975759841, ''),
Text(0.5500001932481627, -0.9526278325909778, '')])
量场图
matplotlib.pyplot.quiver(*args,
**kwargs)
就是由向量组成的图像,在气象学等方面被广泛应用。从图像的角度来看,量场图就是带方向的箭头符号。
中学学习地理的时候,我们就知道等高线了。等高线图
matplotlib.pyplot.contourf(*args,
**kwargs)
是工程领域经常接触的一类图,它的绘制过程稍微复杂一些。
93.4. 定义图形样式#
上面,我们绘制了简单的基础图形,但这些图形都不美观。你可以通过更多的参数来让图形变得更漂亮。
我们已经知道了,线形图通过
matplotlib.pyplot.plot(*args,
**kwargs)
方法绘出。其中,args
代表数据输入,而
kwargs
的部分就是用于设置样式参数了。
二维线形图 包含的参数 超过 40 余项,其中常用的也有 10 余项,选取一些比较有代表性的参数列举如下:
参数 |
含义 |
|---|---|
|
|
设置线型的透明度,从 0.0 到 1.0 |
|
|
设置线型的颜色 |
|
|
设置线型的填充样式 |
|
|
设置线型的样式 |
|
|
设置线型的宽度 |
|
|
设置标记点的样式 |
…… |
…… |
至于每一项参数包含的设置选项,大家需要通过 官方文档 详细了解。
下面,我们重新绘制一个三角函数图形。
# 在 -2PI 和 2PI 之间等间距生成 1000 个值,也就是 X 坐标
X = np.linspace(-2 * np.pi, 2 * np.pi, 1000)
# 计算 sin() 对应的纵坐标
y1 = np.sin(X)
# 计算 cos() 对应的纵坐标
y2 = np.cos(X)
# 向方法中 `*args` 输入 X,y 坐标
plt.plot(X, y1, color='r', linestyle='--', linewidth=2, alpha=0.8)
plt.plot(X, y2, color='b', linestyle='-', linewidth=2)
散点图也是相似的,它们的很多样式参数都是大同小异,需要大家阅读 官方文档 详细了解。
参数 |
含义 |
|---|---|
|
|
散点大小 |
|
|
散点颜色 |
|
|
散点样式 |
|
|
定义多类别散点的颜色 |
|
|
点的透明度 |
|
|
散点边缘颜色 |
# 生成随机数据
x = np.random.rand(100)
y = np.random.rand(100)
colors = np.random.rand(100)
size = np.random.normal(50, 60, 100)
plt.scatter(x, y, s=size, c=colors) # 绘制散点图
饼状图通过
matplotlib.pyplot.pie()
绘出。我们也可以进一步设置它的颜色、标签、阴影等各类样式。下面就绘出一个示例。
label = 'Cat', 'Dog', 'Cattle', 'Sheep', 'Horse' # 各类别标签
color = 'r', 'g', 'r', 'g', 'y' # 各类别颜色
size = [1, 2, 3, 4, 5] # 各类别占比
explode = (0, 0, 0, 0, 0.2) # 各类别的偏移半径
# 绘制饼状图
plt.pie(size, colors=color, explode=explode,
labels=label, shadow=True, autopct='%1.1f%%')
# 饼状图呈正圆
plt.axis('equal')
93.5. 组合图形样式#
上面演示了单个简单图像的绘制。实际上,我们往往会遇到将几种类型的一样的图放在一张图内显示,也就是组合图的绘制。其实很简单,你只需要将所需图形的代码放置在一起就可以了,比如绘制一张包含柱形图和折线图的组合图。
x = [1, 3, 5, 7, 9, 11, 13, 15, 17, 19]
y_bar = [3, 4, 6, 8, 9, 10, 9, 11, 7, 8]
y_line = [2, 3, 5, 7, 8, 9, 8, 10, 6, 7]
plt.bar(x, y_bar)
plt.plot(x, y_line, '-o', color='y')
当然,并不是任何的代码放在一起都是组合图。上面,两张图的横坐标必须共享,才能够被 Matplotlib 自动判断为组合图效果。
93.6. 定义图形位置#
在图形的绘制过程中,你可能需要调整图形的位置,或者把几张单独的图形拼接在一起。此时,我们就需要引入
plt.figure
图形对象了。
下面,我们绘制一张自定义位置的图形。
x = np.linspace(0, 10, 20) # 生成数据
y = x * x + 2
fig = plt.figure() # 新建图形对象
axes = fig.add_axes([0.5, 0.5, 0.8, 0.8]) # 控制画布的左, 下, 宽度, 高度
axes.plot(x, y, 'r')
上面的绘图代码中,你可能会对
figure
和
axes
产生疑问。Matplotlib 的 API
设计的非常符合常理,在这里,figure
相当于绘画用的画板,而
axes
则相当于铺在画板上的画布。我们将图像绘制在画布上,于是就有了
plot,set_xlabel
等操作。
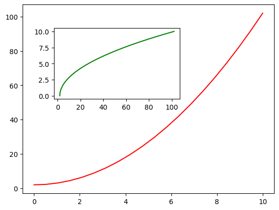
借助于图形对象,我们可以实现大图套小图的效果。
fig = plt.figure() # 新建画板
axes1 = fig.add_axes([0.1, 0.1, 0.8, 0.8]) # 大画布
axes2 = fig.add_axes([0.2, 0.5, 0.4, 0.3]) # 小画布
axes1.plot(x, y, 'r') # 大画布
axes2.plot(y, x, 'g') # 小画布
上面的绘图代码中,你已经学会了使用
add_axes()
方法向我们设置的画板
figure
中添加画布
axes。在 Matplotlib 中,还有一种添加画布的方式,那就是
plt.subplots(),它和
axes
都等同于画布。
借助于
plt.subplots(),我们就可以实现子图的绘制,也就是将多张图按一定顺序拼接在一起。
通过设置
plt.subplots
的参数,可以实现调节画布尺寸和显示精度。
93.7. 规范绘图方法#
上面,我们已经入门了 Matplotlib 的绘图方法。由于 Matplotlib 的灵活性,很多方法都可以画出图形来。但为了避免「想怎么画,就怎么画」的问题,我们需要根据自己的习惯,约定一套比较规范的绘图方法。
首先,任何图形的绘制,都建议通过
plt.figure()
或者
plt.subplots()
管理一个完整的图形对象。而不是简单使用一条语句,例如
plt.plot(...)
来绘图。
管理一个完整的图形对象,有很多好处。在图形的基础上,给后期添加图例,图形样式,标注等预留了很大的空间。除此之外。代码看起来也更加规范,可读性更强。
接下来,我们就通过几组例子来演示规范的绘图方法。
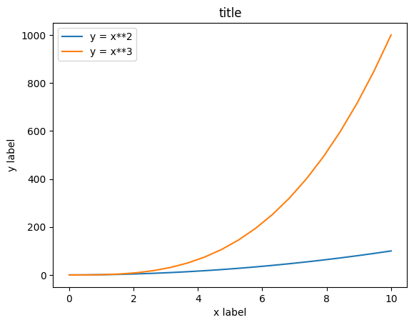
93.8. 添加图标题、图例#
绘制包含图标题、坐标轴标题以及图例的图形,举例如下:
fig, axes = plt.subplots()
axes.set_xlabel('x label') # 横轴名称
axes.set_ylabel('y label')
axes.set_title('title') # 图形名称
axes.plot(x, x**2)
axes.plot(x, x**3)
axes.legend(["y = x**2", "y = x**3"], loc=0) # 图例
图例中的
loc
参数标记图例位置,1,2,3,4
依次代表:右上角、左上角、左下角,右下角;0
代表自适应
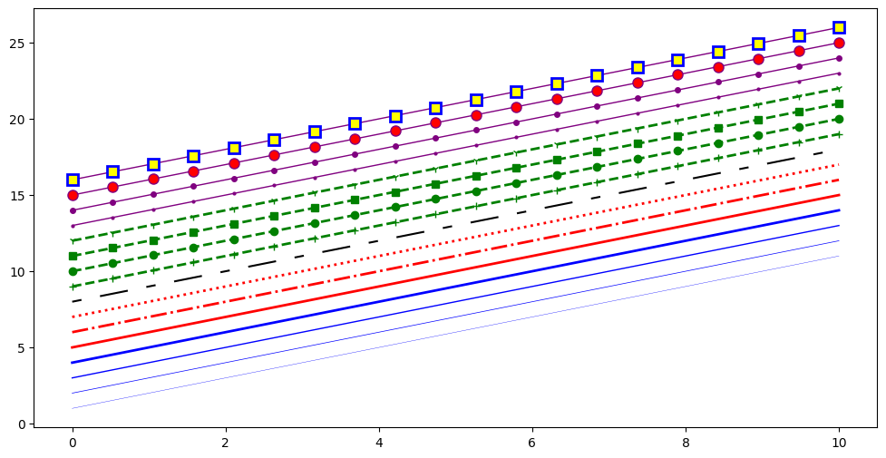
93.9. 线型、颜色、透明度#
在 Matplotlib 中,你可以设置线的颜色、透明度等其他属性。
fig, axes = plt.subplots()
axes.plot(x, x+1, color="red", alpha=0.5)
axes.plot(x, x+2, color="#1155dd")
axes.plot(x, x+3, color="#15cc55")
而对于线型而言,除了实线、虚线之外,还有很多丰富的线型可供选择。
fig, ax = plt.subplots(figsize=(12, 6))
# 线宽
ax.plot(x, x+1, color="blue", linewidth=0.25)
ax.plot(x, x+2, color="blue", linewidth=0.50)
ax.plot(x, x+3, color="blue", linewidth=1.00)
ax.plot(x, x+4, color="blue", linewidth=2.00)
# 虚线类型
ax.plot(x, x+5, color="red", lw=2, linestyle='-')
ax.plot(x, x+6, color="red", lw=2, ls='-.')
ax.plot(x, x+7, color="red", lw=2, ls=':')
# 虚线交错宽度
line, = ax.plot(x, x+8, color="black", lw=1.50)
line.set_dashes([5, 10, 15, 10])
# 符号
ax.plot(x, x + 9, color="green", lw=2, ls='--', marker='+')
ax.plot(x, x+10, color="green", lw=2, ls='--', marker='o')
ax.plot(x, x+11, color="green", lw=2, ls='--', marker='s')
ax.plot(x, x+12, color="green", lw=2, ls='--', marker='1')
# 符号大小和颜色
ax.plot(x, x+13, color="purple", lw=1, ls='-', marker='o', markersize=2)
ax.plot(x, x+14, color="purple", lw=1, ls='-', marker='o', markersize=4)
ax.plot(x, x+15, color="purple", lw=1, ls='-',
marker='o', markersize=8, markerfacecolor="red")
ax.plot(x, x+16, color="purple", lw=1, ls='-', marker='s', markersize=8,
markerfacecolor="yellow", markeredgewidth=2, markeredgecolor="blue")
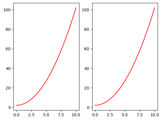
93.10. 画布网格、坐标轴范围#
有些时候,我们可能需要显示画布网格或调整坐标轴范围。设置画布网格和坐标轴范围。这里,我们通过指定
axes[0]
序号,来实现子图的自定义顺序排列。
fig, axes = plt.subplots(1, 2, figsize=(10, 5))
# 显示网格
axes[0].plot(x, x**2, x, x**3, lw=2)
axes[0].grid(True)
# 设置坐标轴范围
axes[1].plot(x, x**2, x, x**3)
axes[1].set_ylim([0, 60])
axes[1].set_xlim([2, 5])
除了折线图,Matplotlib 还支持绘制散点图、柱状图等其他常见图形。下面,我们绘制由散点图、梯步图、条形图、面积图构成的子图。
n = np.array([0, 1, 2, 3, 4, 5])
fig, axes = plt.subplots(1, 4, figsize=(16, 5))
axes[0].scatter(x, x + 0.25*np.random.randn(len(x)))
axes[0].set_title("scatter")
axes[1].step(n, n**2, lw=2)
axes[1].set_title("step")
axes[2].bar(n, n**2, align="center", width=0.5, alpha=0.5)
axes[2].set_title("bar")
axes[3].fill_between(x, x**2, x**3, color="green", alpha=0.5)
axes[3].set_title("fill_between")
93.11. 图形标注方法#
当我们绘制一些较为复杂的图像时,阅读对象往往很难全面理解图像的含义。而此时,图像标注往往会起到画龙点睛的效果。图像标注,就是在画面上添加文字注释、指示箭头、图框等各类标注元素。
Matplotlib 中,文字标注的方法由
matplotlib.pyplot.text()
实现。最基本的样式为
matplotlib.pyplot.text(x,
y,
s),其中 x, y 用于标注位置定位,s
代表标注的字符串。除此之外,你还可以通过
fontsize=
,
horizontalalignment=
等参数调整标注字体的大小,对齐样式等。
下面,我们举一个对柱形图进行文字标注的示例。
fig, axes = plt.subplots()
x_bar = [10, 20, 30, 40, 50] # 柱形图横坐标
y_bar = [0.5, 0.6, 0.3, 0.4, 0.8] # 柱形图纵坐标
bars = axes.bar(x_bar, y_bar, color='blue', label=x_bar, width=2) # 绘制柱形图
for i, rect in enumerate(bars):
x_text = rect.get_x() # 获取柱形图横坐标
y_text = rect.get_height() + 0.01 # 获取柱子的高度并增加 0.01
plt.text(x_text, y_text, '%.1f' % y_bar[i]) # 标注文字
除了文字标注之外,还可以通过
matplotlib.pyplot.annotate()
方法向图像中添加箭头等样式标注。接下来,我们向上面的例子中增添一行增加箭头标记的代码。
fig, axes = plt.subplots()
bars = axes.bar(x_bar, y_bar, color='blue', label=x_bar, width=2) # 绘制柱形图
for i, rect in enumerate(bars):
x_text = rect.get_x() # 获取柱形图横坐标
y_text = rect.get_height() + 0.01 # 获取柱子的高度并增加 0.01
plt.text(x_text, y_text, '%.1f' % y_bar[i]) # 标注文字
# 增加箭头标注
plt.annotate('Min', xy=(32, 0.3), xytext=(36, 0.3),
arrowprops=dict(facecolor='black', width=1, headwidth=7))
上面的示例中,xy=()
表示标注终点坐标,xytext=()
表示标注起点坐标。在箭头绘制的过程中,arrowprops=()
用于设置箭头样式,facecolor=
设置颜色,width=
设置箭尾宽度,headwidth=
设置箭头宽度,可以通过
arrowstyle=
改变箭头的样式。
93.12. 兼容 MATLAB 代码风格接口#
提示:本部分内容适合于之前有 MATLAB 基础的用户了解,其他读者可以直接跳过。
相信很多学理工科的同学都使用过 MATLAB,它是一种用于算法开发、数据可视化、数据分析以及数值计算的高级技术计算语言和交互式环境。而在 Matplotlib 中,也提供了和 MATLAB 相似的 API。对于使用过 MATLAB 的同学而言,这将是入门 Matplotlib 最快的方式。
使用 Matplotlib 提供的兼容 MATLAB API,需要导入 pylab 模块:
from matplotlib import pylab
使用 NumPy 生成随机数据:
x = np.linspace(0, 10, 20)
y = x * x + 2
只需要 1 句命令就可以完成绘图:
如果我们要绘制子图,就可以使用
subplot
方法绘制子图:
pylab.subplot(1, 2, 1) # 括号中内容代表(行,列,索引)
pylab.plot(x, y, 'r--') # ‘’ 中的内容确定了颜色和线型
pylab.subplot(1, 2, 2)
pylab.plot(y, x, 'g*-')
使用兼容 MATLAB 风格的 API 的好处在于,如果熟悉 MATLAB,那么将很快上手使用 Python 绘图。不过,除了一些简单的图形之外,并不鼓励使用兼容 MATLAB 的 API。
实验更加建议学习和使用前面介绍的 Matplotlib 提供的面向对象 API,它更加强大和好用。
93.13. 总结#
通过这节实验的学习,相信你已经初步掌握了使用 Matplotlib 绘图的方法和技巧。当然,如果你对 Matplotlib 非常感兴趣,也可以通过官方文档学习 Matplotlib 的更多内容。
○ 欢迎分享本文链接到你的社交账号、博客、论坛等。更多的外链会增加搜索引擎对本站收录的权重,从而让更多人看到这些内容。























